El significado de 23 símbolos de diagrama de flujo
Los símbolos de diagrama de flujo representan cada paso de un proceso y permiten entender rápidamente cómo funciona.
En esta guía, descubrirás el significado de los principales símbolos con ejemplos claros y fáciles de aplicar.
Los diagramas de flujo existen desde 1921 y siguen siendo una herramienta clave para representar procesos de forma visual.
Significado de los símbolos principales
- Flecha: dirección del flujo del proceso
- Inicio / Fin: comienzo o final del proceso
- Proceso: acción o tarea dentro del flujo
- Decisión: elección entre caminos (sí/no)
- Datos: entrada o salida de información
- Documento: representa un documento
- Base de datos: almacenamiento de datos
Estos son los símbolos de diagramas de flujo más comunes y esenciales.
Ahora que entiendes lo básico, la mejor forma de aprender es practicando.
👉 Crea tu propio diagrama usando nuestro editor online gratuito — sin necesidad de instalación.
A continuación, explicamos cada símbolo con más detalle y ejemplos prácticos.
Significados de los símbolos de mapeo de procesos en un diagrama de flujo
🔥 Flecha
El primer símbolo que se muestra es la flecha, un símbolo de conexión utilizado para indicar un enlace entre dos símbolos y la dirección del flujo.

Las flechas en los diagramas de flujo juegan un papel crucial: muestran la dirección del flujo, guiando al lector a través del proceso de un paso al siguiente. Piénsalas como el "tejido conectivo" entre diferentes símbolos o acciones. Sin flechas, un diagrama de flujo sería solo una colección de cuadros sin una secuencia clara.
🔥 Inicio / Fin (Terminador)

Terminación se refiere al inicio o fin de un proceso. Se representa con un símbolo especial: un óvalo (o a veces un rectángulo redondeado), a menudo etiquetado con palabras como "Inicio", "Fin" o "Salida".
🔥 Proceso

Un proceso representa una tarea, acción u operación específica que necesita realizarse. Es uno de los elementos más comunes en los diagramas de flujo y se muestra típicamente como un rectángulo.
En resumen, los símbolos de proceso son el "caballo de batalla" de un diagrama de flujo. Mapean lo que realmente se hace en cada paso, ayudando a que los flujos de trabajo complejos sean fáciles de entender y analizar.
🔥 Decisión

Una decisión representa un punto donde se debe tomar una elección, típicamente una pregunta de sí/no o verdadero/falso. Se simboliza con una forma de diamante.
En esencia, los puntos de decisión son lo que hace que los diagramas de flujo sean dinámicos. Añaden lógica y permiten caminos alternativos, facilitando modelar procesos del mundo real que dependen de condiciones o reglas.
Retraso

El símbolo de Retraso representa un pausa o período de espera en un proceso. Se utiliza cuando el flujo de trabajo debe detenerse temporalmente, ya sea para esperar que se cumpla una condición, que expire un temporizador o que se complete una acción externa. El símbolo parece un semicírculo en forma de "D", con el lado plano a la izquierda.
Ejemplos de símbolo de Retraso:
- “Esperar entrada del usuario”
- “Pausar 10 segundos”
- “Esperar hasta recibir aprobación”
Se utiliza comúnmente en sistemas automatizados, flujos de trabajo de usuario o cualquier proceso que no sea instantáneo.
🔥 Datos

El símbolo de Datos se utiliza para representar información que se almacena o recupera, típicamente de un archivo, base de datos u otro medio de almacenamiento. Generalmente se dibuja como un rectángulo inclinado (un paralelogramo) o un cilindro si se refiere específicamente a una base de datos.
Hay algunas variaciones:
- Datos de Entrada/Salida (paralelogramo) – A menudo se superpone con el símbolo de E/S y muestra datos que entran o salen.
- Datos Almacenados (rectángulo abierto, también conocido como "almacenamiento de datos") – Representa datos en reposo, como un archivo o documento.
- Base de Datos (cilindro) – Se utiliza específicamente para mostrar almacenamiento en una base de datos estructurada.
El símbolo de Datos aporta contexto sobre qué información se maneja en el proceso. Ayuda a los espectadores a entender dónde reside la información, cómo se utiliza y cuándo se mueve, lo cual es especialmente útil en software, flujos de trabajo de negocio o canalizaciones de datos.
🔥 Documento

El símbolo de Documento representa un documento único generado, recibido o utilizado en un proceso. Parece un rectángulo con un borde inferior ondulado (curvado), asemejándose a una hoja de papel.
Este símbolo de diagrama de flujo es especialmente útil en procesos de negocio, flujos de trabajo legales o sistemas donde el papeleo (digital o físico) juega un papel. Ayuda a aclarar qué documentos están involucrados en qué pasos, haciendo que tu diagrama de flujo sea más completo e informativo.
Varios documentos

Indica que hay varios documentos. En realidad, es un caso especial del elemento Documento.
Subrutina o proceso predeterminado

El símbolo de Subrutina representa un proceso o función nombrada que se define en otro lugar, como una tarea reutilizable o un procedimiento llamado. Se muestra como un rectángulo con barras verticales dobles en cada lado.
Este símbolo ayuda a descomponer flujos de trabajo complejos en piezas manejables. Es perfecto para sistemas grandes, donde ciertos pasos se manejan mejor en su propio diagrama de flujo separado pero necesitan ser referenciados desde el principal. Mantiene tus diagramas ordenados y fáciles de seguir.
Preparación

El símbolo de Preparación representa un paso de configuración o inicialización, algo que debe hacerse antes de que el proceso principal pueda comenzar o continuar. Se dibuja como un hexágono, a veces referido como un símbolo de "configuración".
El símbolo de Preparación en el diagrama de flujo ayuda a aclarar que se necesita una configuración específica antes de que el flujo de trabajo pueda proceder. Hace que tu diagrama de flujo sea más preciso, especialmente cuando se muestran procesos técnicos o cualquier cosa con una fase de inicialización clara.
Pantalla

El símbolo de Pantalla representa información que se muestra al usuario, generalmente en una pantalla o monitor. Se utiliza cuando el proceso implica mostrar datos para visualización en lugar de para procesamiento adicional. El símbolo parece un rectángulo con un borde superior curvado (cóncavo), asemejándose a una pantalla de computadora.
El símbolo deja claro que algo está destinado a ser visto por un usuario. Añade otra capa de detalle al diagrama de flujo, ayudando a ilustrar cómo el sistema comunica resultados o estados visualmente.
Entrada manual

El símbolo de Entrada Manual representa un paso donde un usuario introduce datos manualmente en el sistema, como escribir en un teclado o completar un formulario. Se dibuja como un rectángulo con un borde superior inclinado (inclinándose hacia arriba de izquierda a derecha).
Este símbolo de diagrama de flujo ayuda a distinguir entre pasos del sistema automatizados y aquellos que dependen de un operador humano. Es especialmente importante para identificar cuellos de botella, posibles errores o pasos que podrían automatizarse en iniciativas de mejora de procesos.
Bucle manual

El símbolo de Bucle Manual representa un proceso repetitivo que se realiza manualmente hasta que se cumple una cierta condición. Se muestra típicamente como un hexágono con dos muescas hacia adentro en los lados izquierdo y derecho (como una "H" alargada).
Este símbolo de diagrama de flujo ayuda a aclarar cuándo la repetición no es automatizada, depende de la intervención humana. Esto es especialmente útil en procesos de operaciones o control de calidad, facilitando la identificación de áreas donde pueden ocurrir bucles que requieren mucho trabajo.
Límite de bucle

El símbolo de Límite de Bucle representa el punto final o límite de un bucle, define cuántas veces debe ejecutarse un bucle o cuándo debe detenerse. Se utiliza para controlar la repetición en un proceso y es especialmente relevante en diagramas de flujo técnicos o de programación. El símbolo es un hexágono, similar en forma al símbolo de Preparación, pero se utiliza específicamente para señalar la condición o límite del bucle.
El símbolo de Límite de Bucle es crucial para mostrar dónde se detiene una acción repetida. Ayuda a visualizar la repetición controlada, dando claridad sobre cuánto tiempo corre un bucle, ya sea basado en un contador, una condición o un estado de finalización.
Datos almacenados

El símbolo de Datos Almacenados representa información que se guarda para uso posterior, como archivos, documentos, registros o entradas de base de datos. Se muestra como un rectángulo abierto (como un rectángulo con el lado derecho curvado hacia adentro), a menudo referido como el símbolo de almacenamiento de datos o archivo de datos.
Este símbolo de diagrama de flujo ayuda a aclarar dónde se guarda o de dónde se recupera la información, especialmente en procesos que involucran documentación, registros o almacenamiento persistente. Es un elemento clave para mostrar cómo fluye la información a través de los sistemas y cómo se gestiona a lo largo del tiempo.
Conector

El símbolo de Conector se utiliza para enlazar diferentes partes de un diagrama de flujo, especialmente cuando el diagrama es demasiado grande para caber en una página o cuando las líneas se cruzarían y harían el diagrama desordenado. Se representa por un pequeño círculo con una etiqueta dentro.
Los Conectores mantienen tus diagramas de flujo limpios, legibles y bien organizados. Son esenciales cuando se trata de diagramas grandes o de varias páginas, ayudando a los usuarios a seguir el flujo sin perderse en un laberinto de flechas.
Conector a otra página

El símbolo de Conector Fuera de Página se utiliza para mostrar que el flujo continúa en una página o sección diferente del diagrama de flujo. Tiene forma de pentágono (a veces llamado forma de "home plate") y generalmente contiene una etiqueta o ID de referencia para ayudar a emparejarlo con el símbolo correspondiente en la otra página.
Este símbolo de diagrama de flujo es esencial para navegar por diagramas de flujo grandes. Ayuda a los usuarios a saltar sin problemas entre partes de un proceso sin confusión, manteniendo la lógica visual limpia y organizada, incluso a través de múltiples páginas.
Unión de Suma

El símbolo de Unión de Suma se utiliza cuando múltiples caminos de proceso deben converger en un solo flujo, típicamente después de ser ejecutados en paralelo o como ramas independientes. Indica que todos los caminos entrantes deben completarse antes de que el siguiente paso en el proceso pueda proceder. El símbolo se dibuja como un círculo dividido en cuatro cuadrantes iguales, dándole una apariencia distintiva y simétrica.
Este símbolo de diagrama de flujo es útil cuando estás modelando procesos sincronizados, donde cada camino debe completarse antes de que el flujo pueda avanzar. Aunque no forma parte de los símbolos oficiales de diagrama de flujo ANSI/ISO, se utiliza ampliamente en ingeniería de sistemas, diagramas de flujo de control y modelado de procesos personalizados para representar la lógica de convergencia de manera clara y efectiva.
Y (And)

El símbolo de Y se utiliza cuando un proceso requiere que múltiples condiciones o entradas deben ser todas verdaderas o completas antes de proceder. Representa la lógica convergente, donde todas las ramas entrantes deben satisfacerse simultáneamente. El símbolo se dibuja como un círculo dividido en cuatro secciones diagonalmente, formando un patrón de "X" dentro de un círculo.
Este símbolo es esencial cuando estás modelando dependencias lógicas estrictas dentro de un proceso. Asegura que cada camino requerido se haya completado antes de avanzar. Aunque no forma parte del conjunto básico de símbolos de diagrama de flujo ANSI/ISO, se utiliza ampliamente en ingeniería, diseño lógico y modelado de procesos de negocio complejos para mayor claridad en la lógica convergente.
Compilar (o Fusionar)

El símbolo de Compilar (o Fusionar) se utiliza cuando dos o más entradas se juntan para ser organizadas, emparejadas o comparadas antes de pasar al siguiente paso. Indica que elementos de fuentes separadas se combinan de manera estructurada. El símbolo se dibuja como una forma de reloj de arena, dos triángulos tocándose punta a punta.
Este símbolo ayuda a aclarar cuando el proceso implica organizar, alinear o fusionar múltiples elementos. Aunque no es tan común en los diagramas de flujo básicos, aparece frecuentemente en flujos de trabajo con muchos documentos, logística o integración de sistemas para mostrar cuándo el orden y la agrupación son importantes.
Ordenar

El símbolo de Ordenar se utiliza cuando un paso del proceso implica organizar elementos en un orden específico, como alfabéticamente, numéricamente o por prioridad. Representa la clasificación de datos o documentos para preparar el siguiente paso en el flujo de trabajo. El símbolo se dibuja como un rombo vertical (como un cuadrado girado) con una línea horizontal a través del medio.
Este símbolo es útil en flujos de trabajo que requieren salida estructurada o secuenciación. Añade claridad cuando un proceso debe organizar o preparar datos para análisis, procesamiento o salida adicional.
Fusionar (Merge)

El símbolo de Almacenamiento se utiliza cuando un proceso implica almacenar datos o documentos en una ubicación física o fuera de línea, como archivadores, archivos o otros sistemas de almacenamiento no digitales. El símbolo se dibuja como un triángulo sólido apuntando hacia abajo.
Finalmente, este símbolo de diagrama de flujo es útil para modelar flujos de trabajo que implican retención a largo plazo o física de información. Es particularmente valioso en industrias como la salud, legal o financiera, donde el mantenimiento de registros y el archivo juegan un papel crítico.
🔥 Base de Datos

El símbolo de Base de Datos se utiliza para representar almacenamiento de datos estructurado, típicamente en una base de datos relacional u otro repositorio de datos digitales. Indica dónde se almacena la información y puede ser recuperada o actualizada durante el proceso. El símbolo se dibuja como un cilindro, asemejándose a una pila de base de datos tradicional.
Este símbolo de diagrama de flujo es vital cuando se modelan sistemas digitales que interactúan con datos almacenados. Proporciona una señal visual clara de que el paso del proceso implica almacenamiento de datos persistente, estructurado y consultable, convirtiéndolo en un componente clave en los diagramas de flujo y sistemas modernos.
Almacenamiento Interno

El símbolo de Almacenamiento Interno representa datos mantenidos dentro de la memoria interna del proceso o sistema, a menudo temporales y no guardados en una base de datos o archivo externo. Se utiliza para indicar datos que se almacenan localmente, típicamente durante el tiempo de ejecución. El símbolo se dibuja como un rectángulo con un corte ondulado (cóncavo) en el lado izquierdo.
Este símbolo de diagrama de flujo es útil cuando se modelan flujos de trabajo que involucran manejo de datos locales no persistentes. Distingue entre datos guardados a largo plazo (como en una base de datos) y datos mantenidos solo el tiempo suficiente para completar la tarea o sesión actual.
A continuación, vamos a presentar algunos ejemplos de diagramas de flujo.
Ejemplos de Diagramas de Flujo
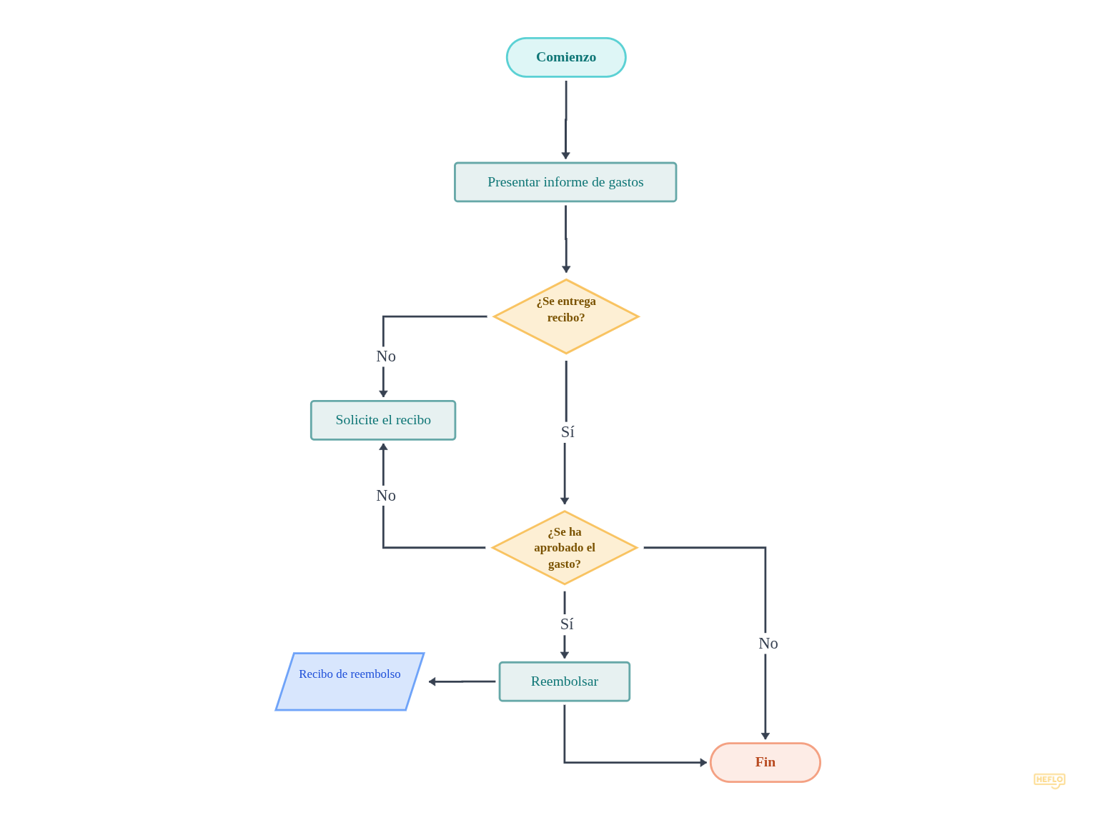
Ejemplo 1 - Reembolso de Gastos

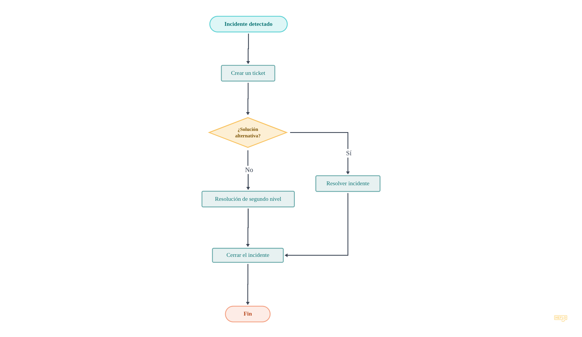
Ejemplo 2 - Incidente ITIL

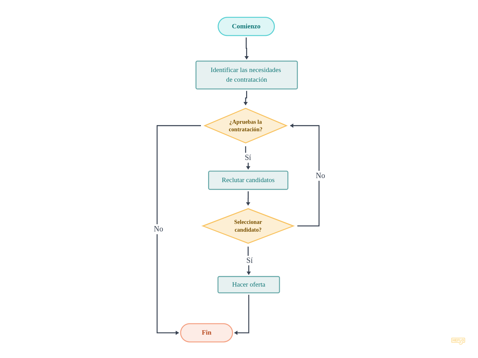
Ejemplo 3 - Contratación de RRHH

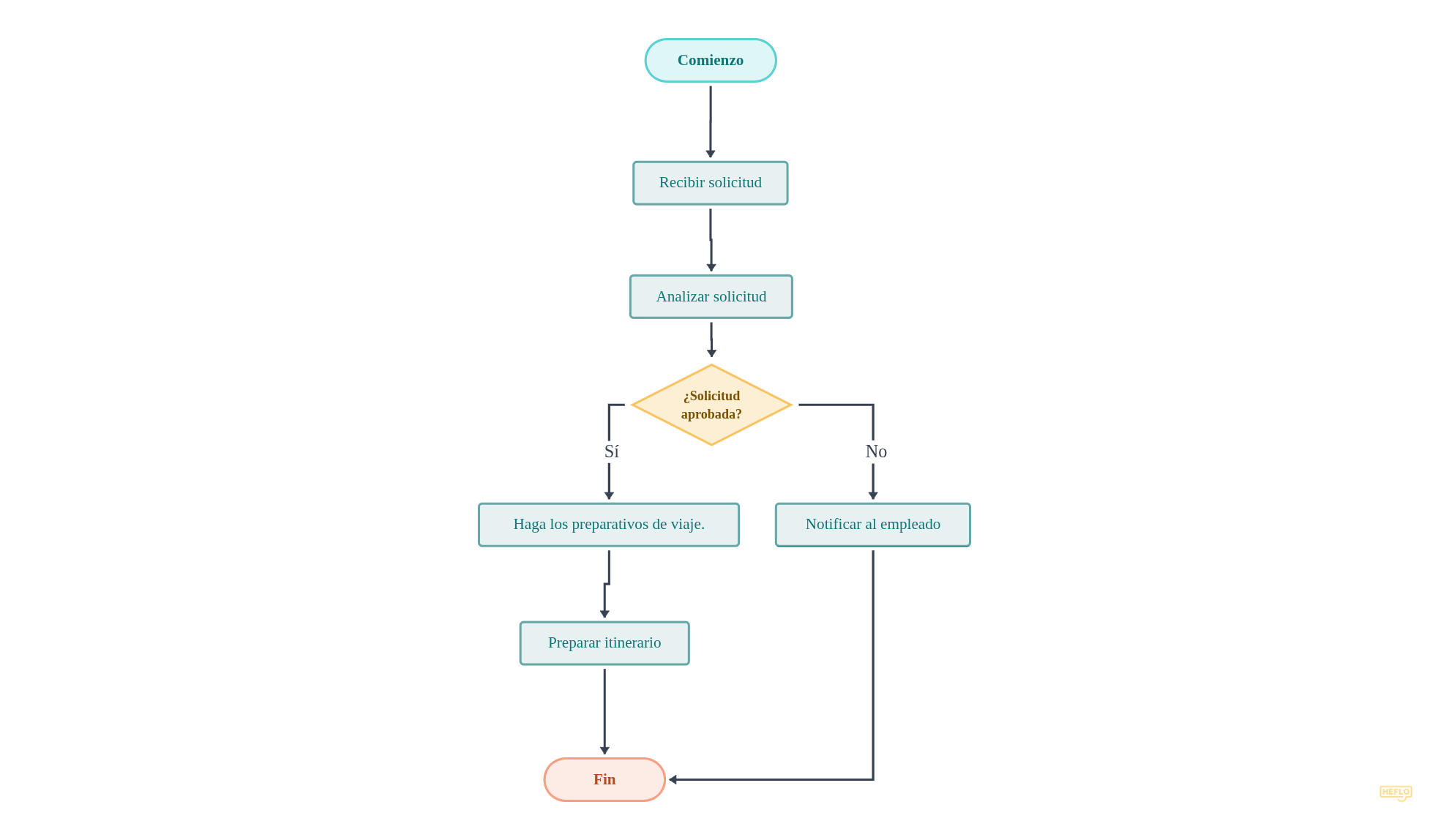
Ejemplo 4 - Solicitud de Viaje

✏️ Creador de Diagramas de Flujo Gratis (Online, Sin Instalación)
Si quieres ir más allá de la teoría y empezar a crear tus propios diagramas, puedes usar nuestro editor de diagramas de flujo online gratuito.
Te permite crear diagramas profesionales rápidamente, directamente en tu navegador, sin necesidad de instalación.
- Sin necesidad de registro
- Interfaz de arrastrar y soltar
- Símbolos de diagrama de flujo listos para usar
- Totalmente online (sin instalación)
- Gratis para usar
- Exporta tu diagrama como imagen
Has oído hablar de BPMN
BPMN (Business Process Model and Notation) es el estándar más moderno y ampliamente utilizado para modelar procesos de negocio. Ofrece una notación gráfica clara e intuitiva que ayuda tanto a los equipos de negocio como a los técnicos a entender, diseñar y mejorar procesos. Si eres nuevo en BPMN o quieres verlo en acción, mira nuestro video tutorial donde mostramos paso a paso cómo crear un proceso de negocio usando esta poderosa notación.
👉 Si has llegado hasta aquí, te mereces un bono especial: accede a 10 ejemplos de procesos BPMN para descargar, editar y aplicar para mejorar la eficiencia de tu organización.