Qu'est-ce que la conception de processus métier ?
La plupart des processus métier ne échouent pas à cause des personnes — ils échouent à cause d'un mauvais design.
Un simple flux d'approbation peut se transformer en retards, reprises et confusion si les rôles, règles et étapes ne sont pas clairement structurés.
C'est là qu'intervient le design des processus métier.
Dans ce guide, vous apprendrez :
- Ce que signifie réellement le design des processus métier (en pratique)
- Des exemples réels de processus bien conçus
- La différence entre un bon et un mauvais design
- Une méthode étape par étape que vous pouvez appliquer immédiatement
Mauvaise vs Bonne Conception de Processus (Scénario Réel)
Comprendre la différence entre un processus mal conçu et un bien conçu est essentiel pour saisir l'impact de la conception de processus métier. Ci-dessous, nous parcourons un scénario d'affaires simple mais courant — demande de fournitures de bureau — pour mettre en évidence les résultats contrastés que la qualité de la conception peut créer.
❌ Processus Mal Conçu
- Pas de propriétaire clair : n'importe qui peut approuver ou rejeter
- Les étapes sont informelles, souvent sautées
- Aucun suivi ou documentation
- Requêtes perdues dans les fils de courriel
- Aucune limite ou validation des quantités d'articles
Résultat : Retards, achats en double, et employés frustrés.

✅ Processus Bien Conçu
- Rôles clairs : demandeur, approbateur, achat
- Formulaire standardisé avec limites d'articles
- Flux de travail numérique avec suivi de statut
- Notifications automatiques pour chaque étape
- Intégré avec le contrôle des stocks
Résultat : Approvisionnement transparent, traçable et efficace.

📝 Conseil de Diagramme : La version bien conçue inclut des tâches parallèles (comme l'approbation et la vérification des stocks), des branchements pour les points de décision, et des transferts clairs.
🧠 Ce Que Cet Exemple Nous Apprend
Concevoir un processus ne consiste pas seulement à dessiner des cases — il s'agit d'assurer la responsabilité, la clarté et la fiabilité dans les opérations. Même de petites améliorations dans la conception peuvent conduire à de grands gains en productivité et satisfaction des utilisateurs.
Erreurs Courantes de Conception de Processus Métier
Même les équipes bien intentionnées conçoivent souvent des processus qui créent plus de problèmes qu'ils n'en résolvent.
Voici les erreurs les plus courantes — et pourquoi elles sont importantes :
- ❌ Concevoir sans objectif clair : les processus deviennent complexes et flous lorsqu'il n'y a pas de but ou de résultat défini
- ❌ Surcompliquer le flux de travail : ajouter trop d'étapes, d'approbations ou d'exceptions ralentit tout et réduit l'adoption
- ❌ Ignorer les personnes impliquées : les processus conçus sans prendre en compte les utilisateurs échouent souvent dans l'exécution réelle
- ❌ Manque de standardisation : lorsque chaque équipe exécute le processus différemment, les résultats deviennent incohérents et difficiles à mesurer. 👉 Apprenez à standardiser les processus efficacement
- ❌ Pas de documentation : les processus non documentés dépendent de la mémoire, rendant la formation et l'échelle difficiles. 👉 Voyez comment documenter les processus clairement
- ❌ Concevoir pour les exceptions au lieu du flux standard : essayer de couvrir chaque cas particulier rend le processus inutilement complexe
La plupart de ces erreurs ne sont pas techniques — elles sont structurelles.
Le but de la conception de processus métier n'est pas de créer des diagrammes parfaits, mais de créer des processus que les gens peuvent réellement suivre et améliorer au fil du temps.
Quel est le Niveau de Maturité de Vos Processus Métier ?
Après avoir vu ces erreurs courantes, une question naturelle est : où en est votre organisation ?
Faites cette évaluation rapide pour évaluer la maturité de votre gestion des processus et identifier des opportunités d'amélioration.
Pourquoi un Mauvais Design de Processus Coûte Plus Cher que Vous ne le Pensez
Un processus mal conçu ne fait pas que gaspiller du temps — il draine silencieusement de l'argent de votre opération.
La plupart des problèmes de processus ne sont pas causés par les personnes — ils sont causés par un mauvais design.
Lorsqu'un processus n'est pas clairement structuré, de petites inefficacités se transforment rapidement en coûts réels pour l'entreprise.
- ⚠️ Retards cachés : les approbations prennent plus de temps car les responsabilités et les règles ne sont pas claires
- ⚠️ Reprise : les tâches sont répétées en raison d'étapes manquantes ou d'informations incorrectes
- ⚠️ Manque de responsabilité : personne ne sait qui est responsable de chaque étape
- ⚠️ Exécution incohérente : chaque équipe exécute le même processus différemment
- ⚠️ Impact sur le client : les retards et les erreurs affectent directement la qualité du service
Au fil du temps, ces problèmes s'accumulent — augmentant les coûts opérationnels, ralentissant la croissance et créant de la frustration au sein des équipes.
Pourquoi la conception de processus métier est importante
Une conception efficace des processus métier aide les organisations à transformer le chaos en flux de travail structurés et évolutifs.
- 🔍 Identifier les inefficacités : découvrir les goulots d'étranglement qui coûtent du temps et de l'argent
- 🤝 Améliorer la collaboration : définir des rôles et des responsabilités clairs au sein des équipes
- 📋 Assurer la cohérence et la conformité : standardiser l'exécution, surtout dans les environnements réglementés
- ⚙️ Permettre l'automatisation : préparer les processus pour la transformation numérique et les gains de productivité
Un processus bien conçu devient une base pour l'amélioration, la mesure et la croissance.
En d'autres termes : un bon design n'améliore pas seulement les processus — il rend l'ensemble de l'organisation plus efficace et prévisible.
🎥 Apprenez la conception de processus métier en profondeur !
Dans cette vidéo, nous explorons les principes clés, les objectifs, les méthodologies et l'évolution de la conception de processus métier (BPD). Vous découvrirez comment structurer efficacement les processus, choisir les bonnes techniques et mesurer l'impact réel sur la performance de l'entreprise.
Exemples réels de conception de processus métier
Pour rendre cela plus concret, voici des exemples réels montrant comment la conception de processus impacte l'exécution.
Remarquez comment de petites décisions de conception affectent directement l'efficacité, la clarté et les résultats.
💰 Comptes fournisseurs
Problème : les paiements de grande valeur sont traités sans contrôles d'autorisation appropriés, augmentant le risque de perte financière, de fraude ou d'erreurs critiques.
Meilleure conception : le processus inclut un branchement décisionnel qui redirige automatiquement les paiements au-dessus d'un seuil défini vers des niveaux d'approbation supplémentaires.
Impact : les grandes transactions sont validées avant exécution, réduisant le risque financier et assurant la conformité avec les contrôles internes.

🎙️ Vous voulez approfondir la logique derrière le processus des comptes fournisseurs ? Écoutez notre épisode de podcast juste en dessous du diagramme où nous passons en revue les décisions de conception, les rôles et les améliorations derrière ce flux de travail financier essentiel.
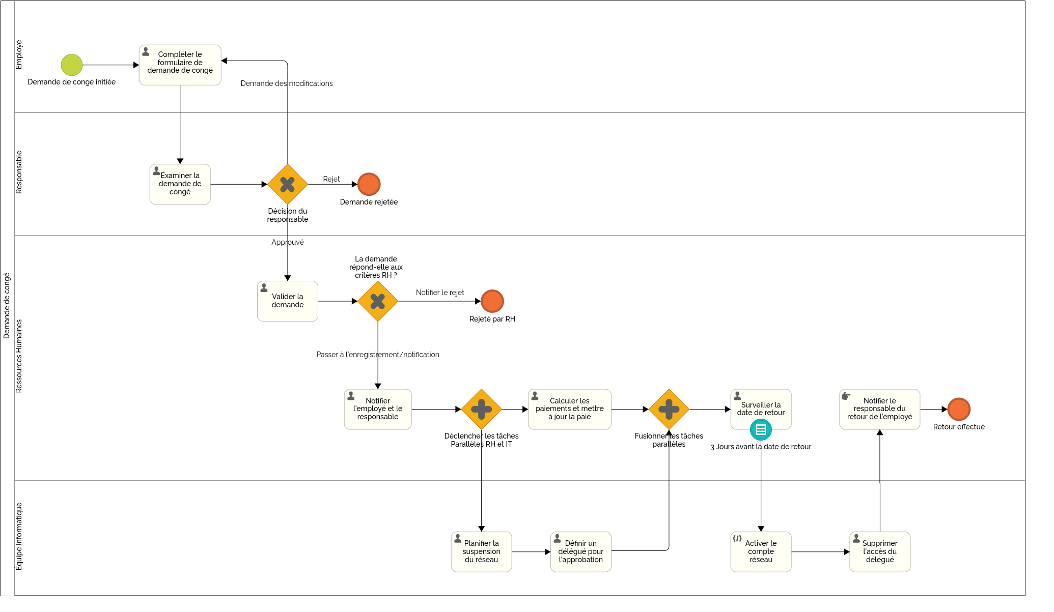
🏖️ Demande de congé
Problème : lorsque les employés partent en vacances, leur accès au système reste souvent actif, créant des risques de sécurité. En même temps, les approbations en attente peuvent être bloquées car les responsabilités ne sont pas déléguées.
Meilleure conception : le processus déclenche automatiquement des actions informatiques lorsque le congé est approuvé, y compris la suspension temporaire de l'accès utilisateur et l'attribution d'un délégué pour les approbations dans le système ERP.
Impact : l'accès est contrôlé pendant les périodes d'absence, les flux d'approbation se poursuivent sans interruption, et l'organisation évite à la fois les failles de sécurité et les goulots d'étranglement opérationnels.

Ces exemples montrent comment des processus bien conçus réduisent les risques, améliorent l'efficacité et garantissent le bon fonctionnement des opérations dans des scénarios réels.
👉 Explorez plus de flux de travail réels dans notre collection complète d'exemples.
Outils et plateformes pour la conception de processus
Pour concevoir des processus métier efficacement, de nombreuses organisations utilisent des outils qui prennent en charge BPMN (Business Process Model and Notation). Voici une comparaison de certaines plateformes largement utilisées :
| Outil | Type | Idéal pour | Caractéristiques clés | Tarification |
|---|---|---|---|---|
| 🌟HEFLO | Basé sur le cloud | Des débutants aux professionnels | Interface facile, documentation riche, automatisation des flux de travail, portail, collaboration en ligne | Gratuit & Entreprise |
| Bizagi | Bureau | Utilisateurs avancés | Fonctionnalités de modélisation riches, moteur de simulation | Gratuit |
| Lucidchart | Basé sur le cloud | Équipes nécessitant une collaboration visuelle | Glisser-déposer, intégration avec G Suite/MS365 | Abonnement |
| Signavio | Basé sur le cloud | Gouvernance des processus d'entreprise | Analytique, conformité, automatisation des flux de travail | Entreprise uniquement |
Ces outils aident à structurer et valider les flux de processus, simuler des scénarios et garantir le respect des normes BPMN.
🗂️ La conception doit être accompagnée de documentation
Une partie souvent négligée mais essentielle de la conception de processus est la documentation. Concevoir un processus ne consiste pas seulement à construire un diagramme — il s'agit de communiquer comment ce processus doit fonctionner en pratique. Un processus bien documenté :
- Aide les membres de l'équipe à comprendre leurs rôles
- Soutient l'intégration et la formation
- Assure la conformité et l'auditabilité
- Facilite l'amélioration continue
Dans HEFLO, chaque processus conçu peut être publié avec une documentation détaillée générée automatiquement à partir du diagramme. Cela permet de maintenir facilement la cohérence et la clarté au sein de l'organisation.
📘 Vous voulez comprendre comment documenter efficacement les processus métier ? Lisez notre article complet sur la documentation des processus métier et explorez les meilleures pratiques, la structure et des conseils concrets.
Comment Concevoir un Processus Métier : Étape par Étape
Concevoir un processus métier implique bien plus que de créer un diagramme de flux — il s'agit de construire un chemin structuré et orienté vers un objectif pour la manière dont le travail doit être effectué. Voici un aperçu plus approfondi de chaque étape :
- Définir le Périmètre – Articulez clairement ce que le processus est censé accomplir. Définissez ses points de départ et d'arrivée, ses objectifs clés et ses indicateurs de succès. Un bon périmètre aide à éviter le dérapage de périmètre et fixe la direction pour les décisions de conception.
- Identifier les Parties Prenantes – Comprenez qui est impliqué, directement et indirectement. Cela inclut les propriétaires de processus, les exécutants, les clients et les acteurs du système. Leurs perspectives sont cruciales pour créer un processus réaliste et efficace.
- Cartographier l'État Actuel – Utilisez des outils comme BPMN ou des diagrammes de flux pour documenter le processus tel qu'il existe actuellement ("tel quel"). Cette étape expose les inefficacités, les redondances ou les responsabilités peu claires. Elle crée la base pour l'amélioration.
- Analyser et Optimiser – Examinez l'état actuel pour identifier les domaines à améliorer. Recherchez les retards, les goulots d'étranglement, les étapes inutiles ou les points de décision qui causent de la confusion. Engagez les équipes pour proposer des optimisations et s'aligner sur les meilleures pratiques.
- Concevoir l'État Futur – Créez le processus idéal ("à venir") en utilisant la notation BPMN. Envisagez de réaffecter les rôles, d'automatiser les étapes manuelles, d'améliorer la logique de flux et d'éliminer le gaspillage. Assurez-vous que le processus s'aligne avec les objectifs stratégiques et les exigences de conformité.
- Valider et Partager – Présentez le processus proposé aux parties prenantes pour obtenir des retours. Simulez ou jouez le rôle du processus si nécessaire. Assurez-vous que tous les acteurs comprennent le flux, les responsabilités et les résultats attendus.
- Mettre en Œuvre et Surveiller – Déployez le processus dans un environnement contrôlé. Fournissez une formation et une documentation. Utilisez des outils de surveillance pour suivre la performance, recueillir des retours et ajuster si nécessaire. Une surveillance continue permet d'identifier rapidement les problèmes et les opportunités d'amélioration.

♻️ Maintenir l'Amélioration avec des Méthodologies Éprouvées
La conception seule ne suffit pas — les processus doivent être surveillés et améliorés au fil du temps. C'est là que les méthodologies d'amélioration continue entrent en jeu. Envisagez d'intégrer :
- PDCA (Plan-Do-Check-Act) – Une approche itérative classique pour affiner les processus à travers des cycles de planification, de test, d'évaluation et d'ajustement.
- Kaizen – Une philosophie d'amélioration continue par de petits changements constants initiés par les employés à tous les niveaux.
- Lean – Une méthodologie axée sur la réduction du gaspillage et la maximisation de la valeur du point de vue du client.
- Six Sigma / DMAIC – Une stratégie basée sur les données pour réduire la variation et les défauts, suivant le cycle Définir, Mesurer, Analyser, Améliorer et Contrôler.
Ces méthodes garantissent que votre processus reste aligné avec les objectifs, évolue avec les besoins de l'entreprise et continue de fournir de la valeur au fil du temps.
🎥 Vous voulez un aperçu rapide de la méthodologie DMAIC ? Regardez notre courte vidéo et obtenez une explication claire de chaque phase dans cette approche structurée de l'amélioration des processus.
La conception de processus efficace est itérative. Ces étapes et méthodologies de soutien sont souvent revisitées à mesure que les organisations évoluent ou que les informations issues de l'utilisation réelle incitent à de nouveaux ajustements.
Conception de Processus Métier vs. Cartographie de Processus Métier
Bien que souvent utilisés de manière interchangeable, la conception de processus métier et la cartographie de processus métier servent des objectifs différents dans la gestion des processus :
🔧 Cartographie de Processus Métier
- Se concentre sur la documentation de la manière dont un processus fonctionne actuellement ("tel quel")
- Utilisée pour visualiser les flux de travail, les tâches, les rôles et le flux d'informations
- Inclut généralement des diagrammes de flux, des diagrammes BPMN, des couloirs de nage, etc.
- Un outil pour l'analyse et la communication
🎯 Conception de Processus Métier
- Va au-delà de la cartographie pour proposer comment un processus devrait fonctionner ("à venir")
- Implique la refonte, l'optimisation et souvent la réévaluation des rôles, des systèmes et de la logique
- Inclut fréquemment la cartographie, mais aussi l'analyse et l'innovation
- Une étape stratégique vers l'automatisation, l'efficacité et la transformation
En bref : La cartographie est la façon dont vous comprenez un processus. La conception est la façon dont vous l'améliorez.
📘 Vous souhaitez explorer la cartographie de processus métier plus en détail ? Lisez notre article complet sur la Cartographie de Processus Métier et découvrez comment documenter et analyser efficacement les flux de travail.
📚 Livres recommandés sur le BPD et le BPM
Vous cherchez à approfondir vos connaissances ou à compléter votre pratique avec une littérature de confiance ? Voici quelques livres essentiels sur le BPM, la conception de processus et l'amélioration des processus :
1. Business Process Change – Paul Harmon
Un guide complet qui explore le cycle de vie complet du BPM — de l'architecture des processus aux stratégies de transformation. Excellent pour les débutants comme pour les praticiens avancés.
🛒 Accédez à ce livre sur Amazon
2. BPMN Method and Style – Bruce Silver
Un livre faisant autorité sur la modélisation BPMN 2.0 avec un style pratique et lisible. Inclut des conventions et des meilleures pratiques pour des diagrammes clairs et cohérents.
🛒 Accédez à ce livre sur Amazon
3. Reengineering the Corporation – Michael Hammer & James Champy
Un classique du monde des affaires qui a introduit la réingénierie des processus au monde. Idéal pour ceux qui s'intéressent à l'innovation radicale dans les processus.
🛒 Accédez à ce livre sur Amazon
4. Lean Six Sigma for Service – Michael L. George
Un guide puissant pour appliquer Lean et Six Sigma dans les environnements de service. Idéal pour combiner l'amélioration de la qualité avec l'efficacité.
🛒 Accédez à ce livre sur Amazon
Prêt à commencer ?
Si vous êtes arrivé jusqu'ici, vous êtes probablement prêt à apporter une meilleure structure, clarté et efficacité à la façon dont votre organisation fonctionne. Et la meilleure façon de commencer est d'utiliser des outils et des modèles prêts à l'emploi.
✨ Créez votre compte HEFLO gratuit pour accéder à un modélisateur de processus intuitif et commencer à construire ou adapter des flux de travail dès aujourd'hui — aucune carte de crédit requise.
📂 Ou, consultez notre page sélectionnée avec 10 processus prêts à l'emploi, tous conçus avec BPMN et disponibles pour une utilisation directe dans le modélisateur.